• <strike id="gegsg"><noscript id="gegsg"></noscript></strike>
    <ul id="gegsg"></ul>
    <center id="gegsg"><dd id="gegsg"></dd></center><strike id="gegsg"><code id="gegsg"></code></strike>
    <rt id="gegsg"><code id="gegsg"></code></rt>
    <dfn id="gegsg"><source id="gegsg"></source></dfn>
  • 分類導航
    公告公示
    當前位置:首頁 > 公告公示
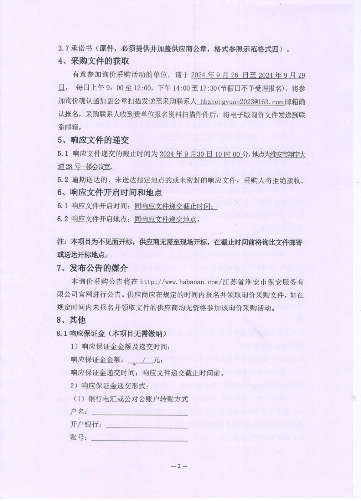
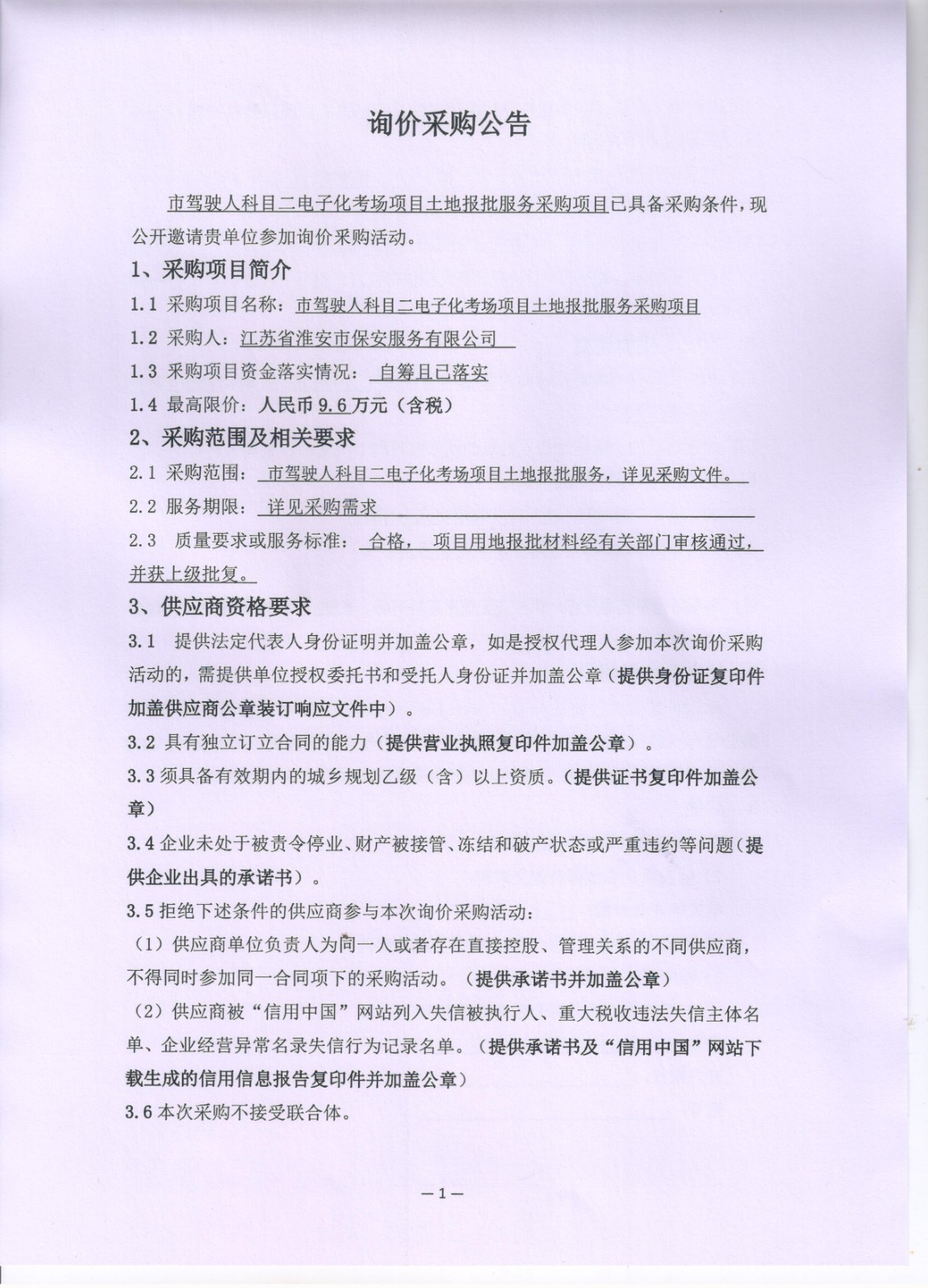
    市駕駛人科目二電子化考場項目土地報批服務項目詢價采購公告

    001.jpg

    002.jpg

    003.jpg

    004.jpg